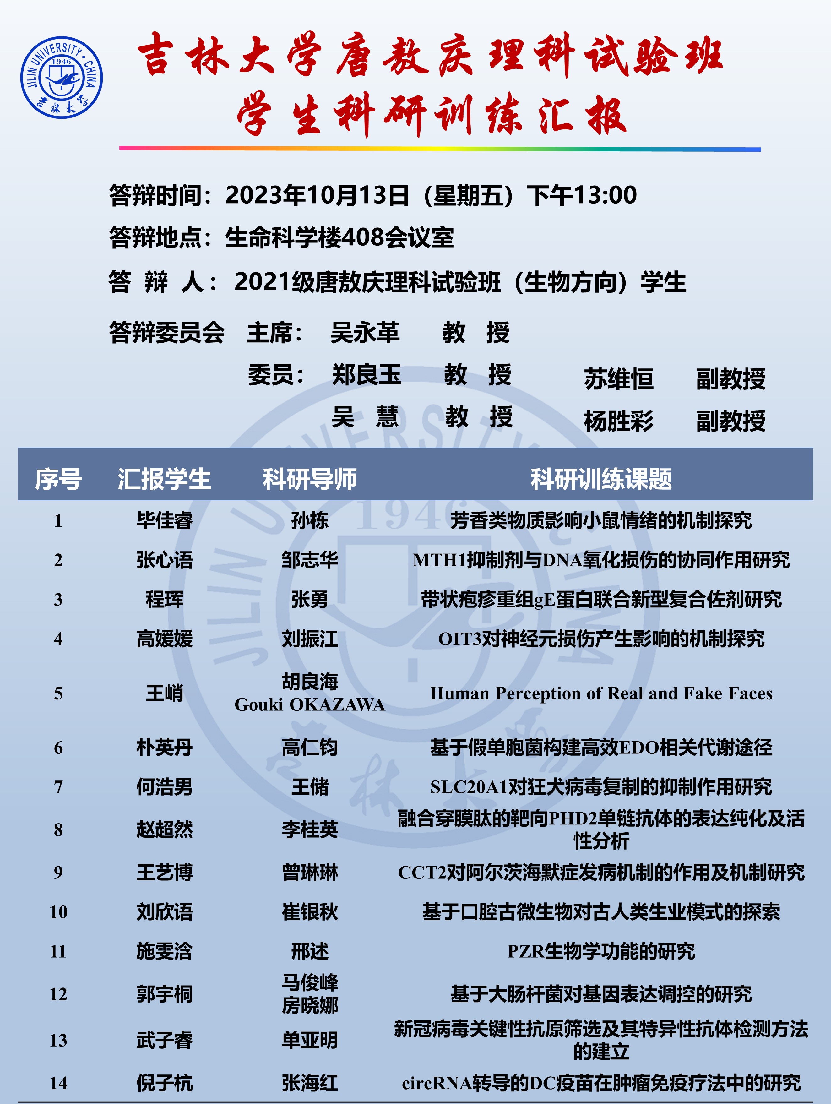
为提升唐敖庆理科试验班学生的科研素养,增强学生及科研导师之间的深入交流,博彩App
于10月13日下午组织开展了唐敖庆理科试验班生物方向(唐生班)拔尖学生科研训练进展汇报。此次汇报面向全校公开进行,汇报主体为2021级唐生班全体学生和2020级唐生班学生代表,邀请吴永革教授、郑良玉教授、吴慧教授、苏维恒副教授、杨胜彩副教授担任专家评委。博彩App
院长于湘晖教授、2021级唐生班科研导师、2022级唐生班学生以及博彩App
唐生班学业导师团队出席汇报会,汇报会由副院长陈妍教授主持。


首先,陈妍教授介绍了本次科研汇报的基本情况和具体要求。随后,2021级唐生班学生依次进行科研训练进展汇报,并回答专家评委提出的问题。2020级唐生班学生代表刘凯丰同学进行科研训练优秀成果汇报。同学们的表现获得了专家评委的一致好评,从课题研究背景和立题依据及意义的阐述、实验设计和实验结果的呈递到科学问题和创新点的凝练总结,展现出较强的专业基础和科研潜质,也展现了学生对基础学科科研事业的执着追求和探索精神。最后,于湘晖院长进行了整体点评,给予充分肯定的同时,提出了汇报过程中的一些共性问题,强调了唐敖庆理科试验班学生培养的目标定位,鼓励学生未来继续脚踏实地、不懈努力、勇攀高峰。


博彩App
从2018年开始,探索生物学基础学科拔尖创新人才培养模式,将科研训练纳入唐生班的培养方案,做到一生一策的个性化培养。每位学生根据个人兴趣选择不同研究方向的科研导师,进入导师的实验室完成独立的科研课题,并定期进行公开科研汇报交流,切实提升了学生科研素养和科研实践能力,起到了创新人才培养模式的引领示范作用。
习近平总书记在中共中央政治局第三次集体学习时强调:加强基础研究,是实现高水平科技自立自强的迫切要求,是建设世界科技强国的必由之路。博彩App
一直致力于生物学基础学科的人才培养,涌现出一批批素质过硬、能力突出、理想坚定的青年科研工作者。今后博彩App
将继续创新人才培养模式,增强学科交叉融合力度,弘扬科学家精神,为强国建设、民族复兴再立新功。
